2024-01-15
日前,国家发改委公布《产业结构调整指导目录(2024年本)》,自2024年2月1日起施行。《产业结构调整指导目录(2019年本)》同时废止。
《产业结构调整指导目录》是引导社会投资方向、政府管理投资项目,制定实施财税、信贷、土地、进出口等政策的重要依据。《目录(2024年本)》由鼓励、限制和淘汰三类目录组成,上述三类之外且符合国家有关法律、法规和政策规定的为允许类。
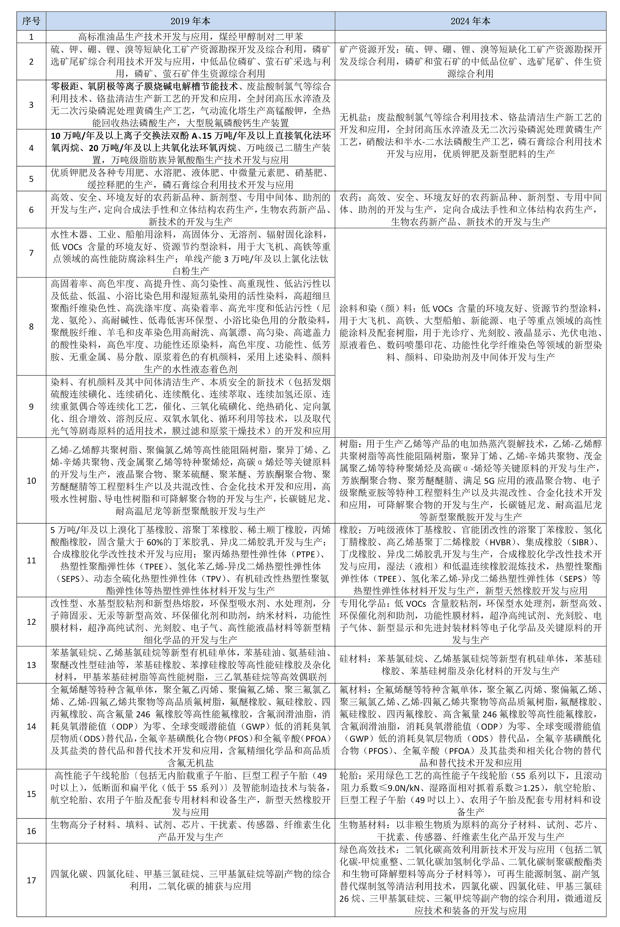
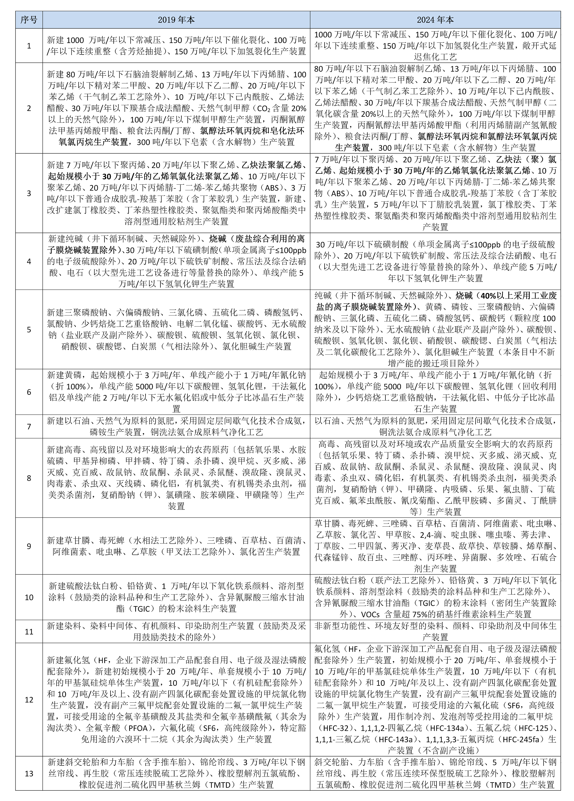
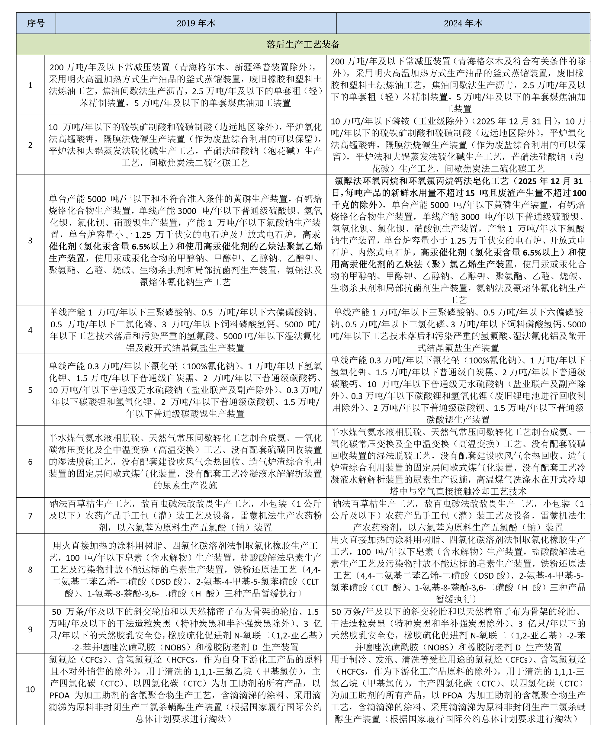
在《目录(2024年本)》中石化官方网站领域鼓励类12条,限制类13条,淘汰类17条(落后装备10条,落后产品7条)。我们对《目录(2024年本)》和《目录(2019年本)》石化官方网站领域鼓励类、限制类和淘汰类进行了整理对比,通过对比可更直观了解都有哪些变化。
一、鼓励类
鼓励类主要是对经济社会发展有重要促进作用,有利于关键技术创新,实现高水平自立自强;有利于产业跨区域转移,促进区域协调发展;有利于自然资源节约集约利用和产业绿色低碳转型,助力碳达峰碳中和;有利于普惠性、基础性、兜底性民生建设和服务业发展,促进共同富裕的技术、装备和产品。对鼓励类项目,按照有关规定审批、核准或备案。

二、限制类
限制类主要是工艺技术落后,不符合行业准入条件和有关规定,不利于安全生产,不利于实现碳达峰碳中和目标,需要督促改造和禁止新建的生产能力、工艺技术、装备及产品。对限制类项目,禁止新建,现有生产能力允许在一定期限内改造升级。

三、淘汰类
淘汰类主要是不符合有关法律法规规定,严重浪费资源、污染环境,安全生产隐患严重,阻碍实现碳达峰碳中和目标,需要淘汰的落后工艺技术、装备及产品。对淘汰类项目,禁止投资并按规定期限淘汰。


后附《产业结构调整指导目录(2024年本)》